捐款贊助
FB粉絲團
聯絡我們
最新消息
系所公告
比賽徵件
學術活動
獎學金
展覽資訊
榮譽榜
論文發表公告
工讀就業
系所公告
比賽徵件
學術活動
獎學金
展覽資訊
榮譽榜
論文發表公告
工讀就業
關於書畫
系所介紹
系所人員
系所介紹
系所人員
課程及招生
教室課表
課程介紹
招生訊息
教室課表
課程介紹
招生訊息
成果發表
活動紀錄
學術成果
計畫成果
教學成果/成果剪影
成果影片
出版刊物
活動紀錄
學術成果
計畫成果
教學成果/成果剪影
成果影片
出版刊物
學會及校友
日間部系學會
進修部系學會
校友專區
日間部系學會
進修部系學會
校友專區
下載及連結
表單下載
相關連結
捐款贊助
表單下載
相關連結
捐款贊助
課程介紹
教室課表
114學年度第2學期教室課表
課程介紹
課程地圖
教育目標
核心能力
科目學分表
研究生手冊
招生訊息
115學年度進修學士班考試招生簡章公告
115學年度二年制在職專班招生考試
115學年度碩士班、博士班考試招生簡章公告
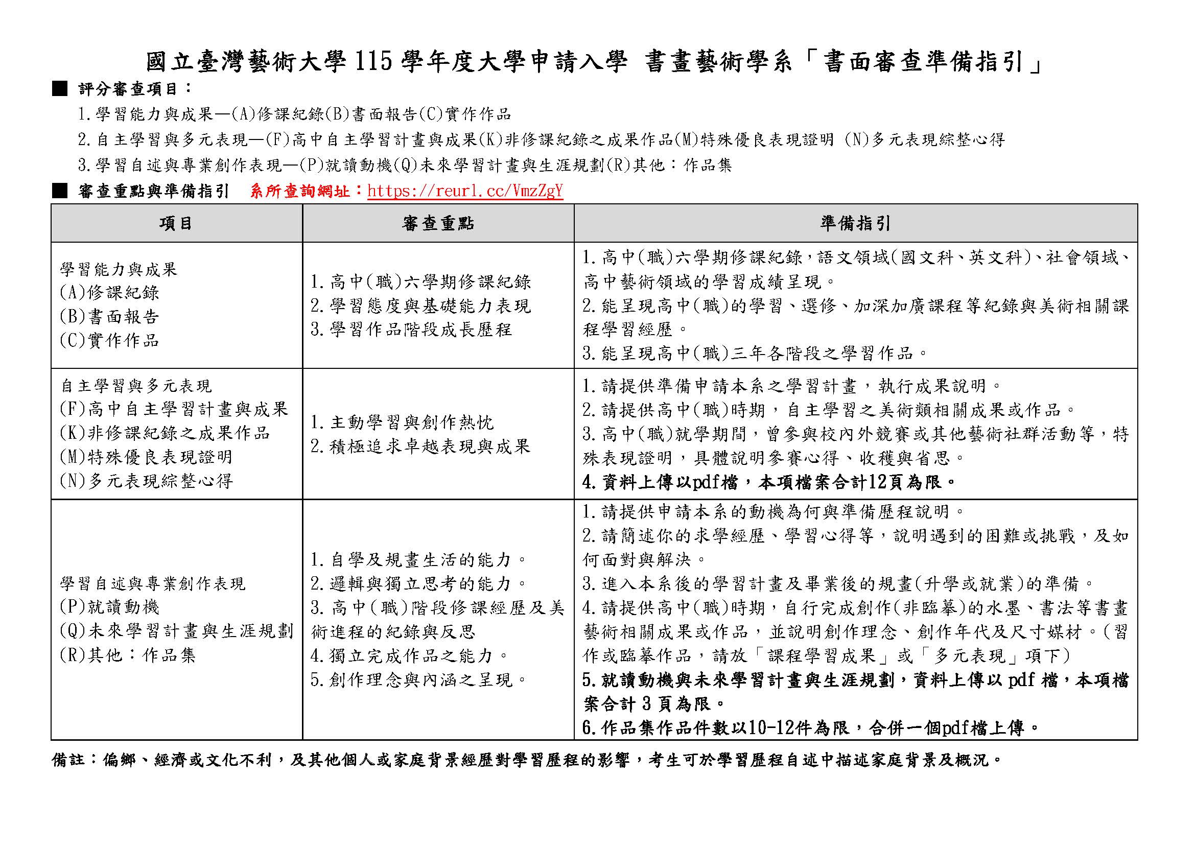
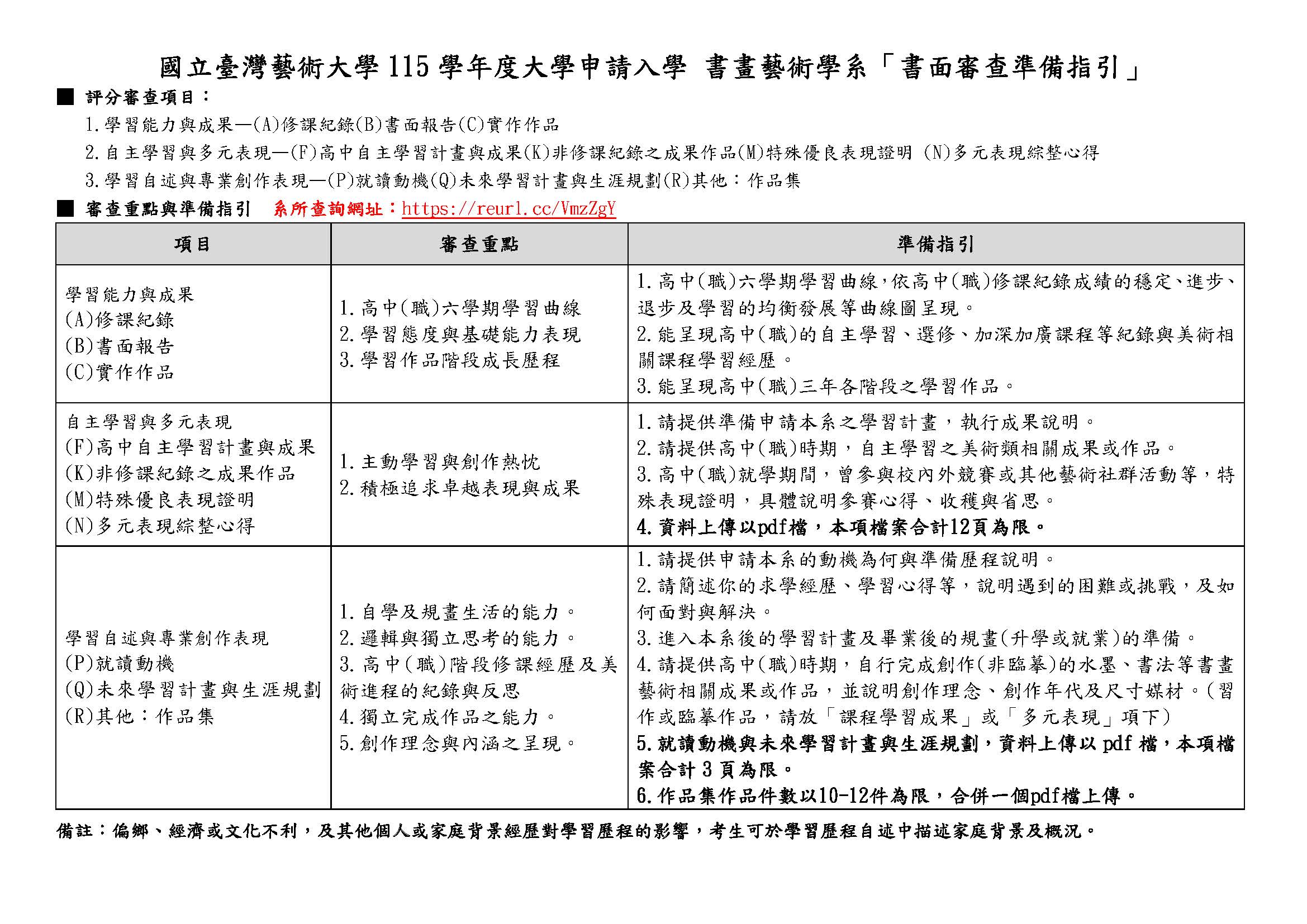
115學年度書畫藝術學系大學申請入學「書面審查準備指引」
115學年度碩士在職專班招生考試
115碩士班甄試招生考試
114年度書畫藝術學系大學申請入學「書面審查準備指引」
114學年度二年制在職專班招生考試
111年度書畫藝術學系申請入學「書面審查準備指引」
112年度書畫藝術學系申請入學「書面審查準備指引」
113年度書畫藝術學系申請入學「書面審查準備指引」
114學年度碩士在職專班考試招生簡章公告
114學年度碩士班、博士班考試招生簡章公告
114學年度臺灣藝術大學 碩士班甄試招生簡章公告
114年國立台灣藝術大學各項招生考試日程表
國立臺灣藝術大學招生考試試場規則及違規處理辦法
114學年度進修學士班考試招生簡章公告
參考書目及考古題
115學年度書畫藝術學系大學申請入學「書面審查準備指引」

115學年度書畫藝術學系大學申請入學「書面審查準備指引」

 

 

 

TOP
回到上方
國立臺灣藝術大學書畫藝術學系
place 22058新北市板橋區大觀路1段59號
phone (02)2272-2181 #2058 #2052 #2051 #2059 local_printshop (02)89697521 email cart@ntua.edu.tw
© 2026 Greatest Idea Strategy Co.,Ltd All rights reserved.